È«¹úÈÈÏß 400-189-8851
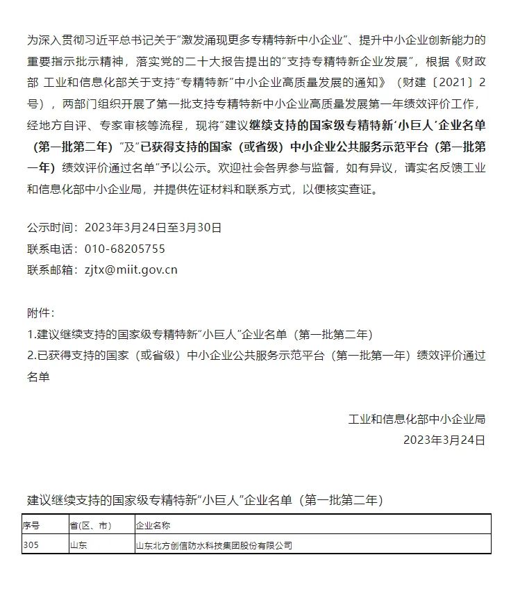
3ÔÂ24ÈÕ£¬¹¤ÐŲ¿¹«Ê¾Á˵ÚÒ»ÅúµÚ¶þÄ꽨Òé³ÖÐøÖ§³ÖµÄ¹ú¶È¼¶×¨¾«ÌØÐ¡°Ó×¾ÞÈË¡±Ãûµ¥£¬´ÓµÚÒ»ÄêµÄ782¼ÒÆóÒµÖÐÔñÓÅ575¼Ò¡£±±·½PGµç×ÓÓÎÏ·¼¯ÍÅͨ¹ýÉóºË£¬ÔÙ¶ÈÉϰñ£¡

¹ú¶Èר¾«ÌØÐ¡°Ó×¾ÞÈË¡±ÊÇÖйúÖÐÓׯóÒµ¸ßÖÊÁ¿·¢Õ¹µÄ³Áµã¹Ø×¢¶ÔÏ󣬸÷ÐÐÒµÊг¡Õ¼ÓÐÂʸߡ¢°ÑÎչؼüÖ÷Ìâ¼¼ÊõµÄÅÅÍ·±øÆóÒµ¡£
½ØÖ¹2022Äê6Ô£¬¹¤ÐŲ¿ÒѾÌá°Î³ö4Åú¹²¼Æ8997¼Òר¾«ÌØÐ¡°Ó×¾ÞÈË¡±ÆóÒµ¡£½¨ÒéÖ§³ÖÃûµ¥ÊÇ´ÓÖÐɸѡ³öµÄ¹ú¶È¼¶³Áµãר¾«ÌØÐ¡°Ó×¾ÞÈË¡±ÆóÒµ£¬ÊÇר¾«ÌØÐ¡°Ó×¾ÞÈË¡±ÆóÒµÖеġ°¼â×ÓÉú¡±¡£
2021-2025Ä꣬ÖÐÑë²ÆÕþÀÛ¼ÆÆÌÅÅ100ÒÚÔªÒÔÉϽ±²¹×ʽð£¬Êèµ¼´¦ËùÃÀÂú²ó·öÕþ²ßºÍ¹«¹²·þÎñϵͳ£¬·ÖÈýÅú³ÁµãÖ§³Ö1000Óà¼Ò¹ú¶È¼¶³Áµãר¾«ÌØÐ¡°Ó×¾ÞÈË¡±ÆóÒµ¡£

»ùÓÚÕ½Êõ¶¨Î»£¬Ñ¡Ôñ¡°×¨¡±
¡ª¡ª×¨Ò»Éî¸ûÅçÍ¿¿ìÄýÐÂÐÍ·ÀË®×ÊÁÏÁìÓò
±±·½PGµç×ÓÓÎÏ·¼¯ÍÅ×÷ΪÅçÍ¿¿ìÄý·ÀË®ÐÐÒµÁìÅÜÕߣ¬Õ¼ÓÐÅçÍ¿¿ìÄýÓйعú¶ÈרÀû25Ïî£¬ÍÆ³öcx-SSEÅçÍ¿¿ìÄýÏð½ºÁ¤Çà·ÀˮͿÁÏϵÁвúÆ·£¬²¢Á´½Ó¸ßµÍÓΣ¬Âòͨ°Ë´óÖ÷Ìâ»·½Ú£¬ÐγɶÀ¾ßÌØÉ«µÄ·ÀË®²úҵϵͳ¡£
»ùÓÚÔðÈε£ÈΣ¬Ñ¡Ôñ¡°¾«¡±
¡ª¡ª´òÔìÈÿͻ§Ê¡Ðĵľ«Æ··ÀË®¹¤³Ì
¼Ó´ó²úÆ·Ñз¢Á¦¶È£¬×ö¾«×öר²úÆ·µÄͬʱ£¬±±·½PGµç×ÓÓÎÏ·¼¯ÍÅ»¹×¨Ò»Óڳ߶Ȼ¯Ê©¹¤ÏµÍ³µÄ³ÉÁ¢£¬ÊµÏÖÊ©¹¤¹¤Ðò¹æ·¶»¯¡¢ÄÚ²¿ÖÎÀíÐÅÏ¢»¯¡¢¼à¿Ø¼¿Á©¶àÑù»¯¡¢ÖÎÀíÁ÷³Ì·¨Ê½»¯¡£ÒÔÅàѵºÏ¸ñµÄÖ°Òµ¼¼Êõ¹¤½³ÎªÈ˲Żù´¡£¬ÒÔרҵµÄÊ©¹¤ÖÎÀíÍŶÓΪÖÎÀí»ù´¡£¬Îª¿Í»§´òÔìÃÀÂúÊ¡Ðľ«Æ·¹¤³Ì¡£
»ùÓÚÐÐÒµÈÏÖª£¬Ñ¡Ôñ¡°ÌØ¡±
¡ª¡ª¶ÔÖÅ×ßÌØÉ«»¯²î¾à»¯Â·Â·
²úÆ·Ñ¡Ôñ²î¾à»¯£º±Ü¿ª´«Í³Æ·À࣬¾Û½¹ÅçÍ¿¿ìÄý£¬Ã÷È··¢Õ¹·½Ïò£»
Ê©¹¤ÀûÓòî¾à»¯£º¹ÌÈ»×ÊÁÏ¡°Æ·ÅÆÆóÒµ¡±²»ÐÝÓ¿ÏÖ£¬µ«¹¹Öþ¹¤³ÌÉøÂ©ÎÊÌâÈ´ÈÕÒæÑϳÁ£¬±±·½PGµç×ÓÓÎÏ·¼¯ÍŶÔÖŲúÆ·ÓëÊ©¹¤ÖÎÀí²¢³Á¡¢¼¼ÊõÑз¢Ó빤ÒÕÅäÌײ¢³Á¡¢Êг¡ÓªÏúÓëÏîÄ¿·ÖÎö²¢³ÁÈýÏî×¼Ôò£¬ÖÂÁ¦´òÔì×ÊÁÏÓëÊ©¹¤Ë«ÓŵķÀ訮ၮÆóÒµ£»
¼¼ÊõÑз¢²î¾à»¯£ºÇø±ðÓÚ¡°Ñз¢¼´ÊǼìÑ飬ֻÂò³ö²úÏß²»Æ¸×¨¼Ò£¬Ö»¸ã»¶Ó²»×ö×êÑÓ×±µÄÐÐÒµÆÕ±é×ö·¨£¬¼Ó´óÑз¢Í¶È룬¼ÓÇ¿²úѧÑкÏ×÷£¬Ó®µÃ·¢Õ¹ÏÈ»ú£»
óÒ×ģʽ²î¾à»¯£ºÍѽڴ«Í³ÐÐÒµ²»Á¼¾ºÕù»·¾³£¬¡°Ìø³ö·ÀË®×ö·ÀË®¡±£¬²ß¶¯ÁË¡°³ÇÊкÏ×ÊÈË¡±Ã³Ò×ģʽ£¬²¢ÒÔ¡°PGµç×ÓÓÎÏ·»ù½ð¡±¼Ó¡°ÐÅÖ®ÃΡ±ÉÌѧԺ¹²Í¬¹¹½¨µÄ·õ»¯Æ÷ƽ̨£¬ÖÂÁ¦ÓÚ·´Ïò³ÖÐøÍÆ¶¯¹¹ÖþµØ²úתÐÍÉý¼¶£»
ÆóÒµÎÄ»¯²î¾à»¯£º¼á¶¨¶Å¾øÕª³¡¢·ÂÕյȴó¾Ö´óÓÚÄÚÈÝµÄÆóÒµÎÄ»¯±êÓ´òÔì¶À¾ßÆóÒµÌØÉ«µÄÎÄ»¯¡¢Ôì¶È¡¢ÔËÓª»úÔ죬Äý¾ÛÍŶÓÐÅÄî¡£
»ùÓÚʵÏÔìóÒµ½¡È«³ÖÐø·¢Õ¹µÄÖ¸±ê£¬Ñ¡Ôñ¡°Ð¡±¡ª¡ª³ÖÐø´´Ð£¬²»ÐݽøÈ¡
³ÏÐÅÓë´´ÐÂÊDZ±·½PGµç×ÓÓÎÏ·¼¯ÍŵįóÒµ»ùÒò¡£±±·½PGµç×ÓÓÎÏ·¼¯ÍÅÉèÓÐÑз¢ÖÐÐÄ£¬Ã¿ÄêͶÈë²»µÍÓÚÎôʱ½»Ò×¶îµÄ7%×÷ΪÑз¢¾·Ñ¡£ÔÚÖÎÀí¡¢ÎÄ»¯¡¢µ³½¨¡¢Ã³Ò×ģʽµÈ·½·½ÃæÃ棬±±·½PGµç×ÓÓÎÏ·»ùÓÚÆóÒµ×ÔÉíÌØÉ«¡¢ÐÐÒµ·¢Õ¹Ç÷Ïò¡¢¿Í»§Ö÷ÌâËßÇ󣬲»ÐÝ´´ÐÂË÷Çó¡£
ÎáÈôÊ¢¿ª£¬Çå·ç×ÔÀ´
¼á¶¨¡°×¨Òµ»¯¡¢¾«ÃÜ»¯¡¢ÌØÉ«»¯¡¢ÐÂÏÊ»¯¡±
ÎÒÃÇÓÀ´¸üÓÅä׵ijɳ¤»·¾³ºÍÔ½·¢ÁÉÀ«µÄ·¢Õ¹Ô¶¾°
½«À´£¬±±·½PGµç×ÓÓÎÏ·¼¯ÍŽ«²»¸º¹ú¶È½øÕ¹
¾Û½¹Ö÷Òµ¡¢¿àÁ·ÄÚ¹¦¡¢³ÖÐø´´ÐÂ
ÖúÁ¦ÊµÌå¾¼Ã×öʵ×öÇ¿×öÓÅ
ΪÌáÉý²úÒµÁ´¹©¸øÁ´²»±äÐԺ;ºÕùÁ¦¹±Ï×Á¦Á¿£¡